banner

Filter by

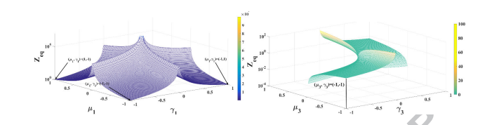
Fractional controllable multi-scroll V-shape attractor with parameters effect

This paper is an extension of V-shape multi-scroll butterfly attractor in the fractional-order domain. The system complexity is increased by the new dynamics introduced by the fractional operator which make it more suitable for random signal generator. The effect of system parameters on controlling the attractor shape is investigated and compared with the integer order attractor. Maximum Lyapunov

Circuit Theory and Applications

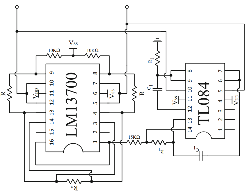
FPGA implementation of two fractional order chaotic systems

This paper discusses the FPGA implementation of the fractional-order derivative as well as two fractional-order chaotic systems where one of them has controllable multi-scroll attractors. The complete hardware architecture of the Grünwald-Letnikov (GL) differ-integral is realized with different memory window sizes. As an application of the proposed circuit, a complete fractional-order FPGA

Circuit Theory and Applications

Memristor and inverse memristor: Modeling, implementation and experiments

Pinched hysteresis is considered to be a signature of the existence of memristive behavior. However, this is not completely accurate. In this chapter, we are discussing a general equation taking into consideration all possible cases to model all known elements including memristor. Based on this equation, it is found that an opposite behavior to the memristor can exist in a nonlinear inductor or a

Circuit Theory and Applications

Experimental demonstration of fractional-order oscillators of orders 2.6 and 2.7

The purpose of this work is to provide an experimental demonstration for the development of sinusoidal oscillations in a fractional-order Hartley-like oscillator. Solid-state fractional-order electric double-layer capacitors were first fabricated using graphene-percolated P(VDF-TrFE-CFE) composite structure, and then characterized by using electrochemical impedance spectroscopy. The devices

Circuit Theory and Applications

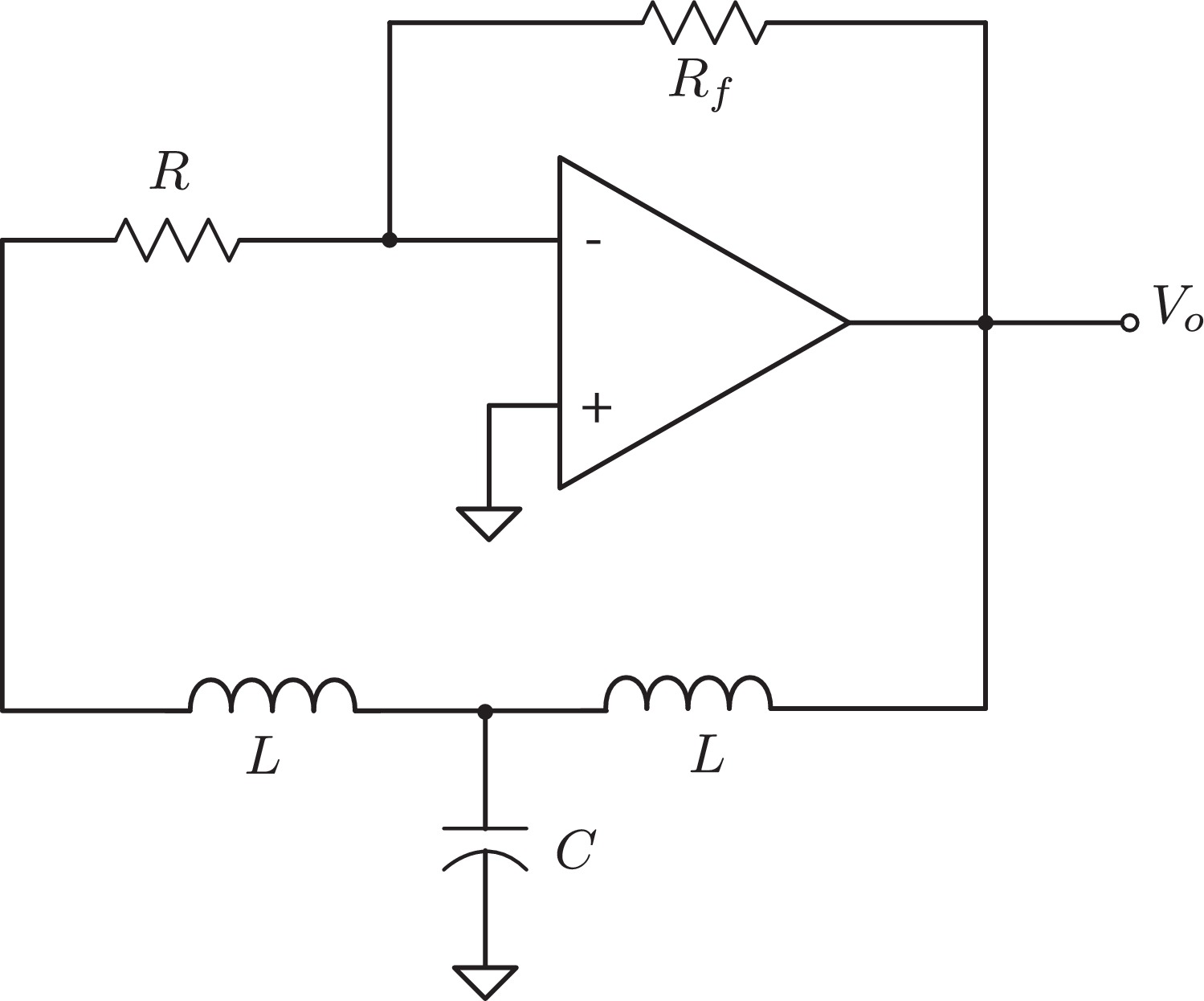
Fractional-order impedance transformation based on three port mutators

Due to the importance of the mutators for active circuit realizations, this paper investigates different three port mutator circuits that can be used to implement a floating impedance. The analytical equations that govern the proposed circuits as well as the necessary conditions under different configurations are introduced to realize positive and negative impedances. The proposed circuits are

Circuit Theory and Applications

Non-Orthogonal Multiple Access schemes in Wireless Powered Communication Networks

We characterize time and power allocations to optimize the sum-throughput of a Wireless Powered Communication Network (WPCN) with Non-Orthogonal Multiple Access (NOMA). In our setup, an Energy Rich (ER) source broadcasts wireless energy to several devices, which use it to simultaneously transmit data to an Access Point (AP) on the uplink. Differently from most prior works, in this paper we

Circuit Theory and Applications
Software and Communications

Modelling of Cu2ZnSnSe4-CdS-ZnO thin film solar cell

We present a device model for the Cu2ZnSnSe4-CdS-ZnO solar cell with a total area efficiency of 9.7% reported in 2013 (Brammertz et al 2013 Appl. Phys. Lett. 103 163904). The simulations were performed using SCAPS program. In the device model, we reproduce rigorously the full range of layers and device properties estimated experientially using various characterization techniques. We include in the

Energy and Water

Analytical solution for fractional derivative gas-flow equation in porous media

In this paper, we introduce an analytical solution of the fractional derivative gas transport equation using the power-series technique. We present a new universal transform, namely, generalized Boltzmann change of variable which depends on the fractional order, time and space. This universal transform is employed to transfer the partial differential equation into an ordinary differential equation

Energy and Water
Circuit Theory and Applications

Fractional-order mathematical model for Chronic Myeloid Leukaemia

This paper is dedicated to develop a fractional order model of the rate of change of cancerous blood cells in Chronic Myeloid Leukaemia using fractional-order differential equations as well as tackling the factors that affect this rate and compare between them. The simulated cases (using MATLAB) prove that the proposed model is doable in terms of the variables positions in the equations and its

Healthcare
Circuit Theory and Applications

Fuzzy firefly clustering for tumour and cancer analysis

Swarm intelligence represents a meta-heuristic approach to solve a wide variety of problems. Searching for similar patterns of genes is becoming very essential to predict the expression of genes under various conditions. Firefly clustering inspired by the behaviour of fireflies helps in grouping genes that behave alike. Contrasting hard clustering methodology, fuzzy clustering assigns membership

Healthcare
Circuit Theory and Applications