banner

Filter by

Comparison and analysis of water main performance models

Evaluating the condition state of infrastructure assets is one of the most integral pieces of information to the asset manager. Water infrastructure poses specific challenges compared to sewer infrastructure where techniques like CCTV are now being consistently used to assess condition. The number of water main breaks is commonly used as a proxy for water main condition. Statistical water main

Energy and Water

Hidden anchor: Providing physical layer location privacy in hybrid wireless sensor networks

In many hybrid wireless sensor networks (HWSNs) applications, sensor nodes are deployed in hostile environments where trusted and un-trusted nodes co-exist. In such hybrid networks, it becomes important to allow trusted nodes to share information, especially, location information and, at the same time, prevent un-trusted nodes from gaining access to this information. We focus on anchor-based

Software and Communications

Overlapping multihop clustering for wireless sensor networks

Clustering is a standard approach for achieving efficient and scalable performance in wireless sensor networks. Traditionally, clustering algorithms aim at generating a number of disjoint clusters that satisfy some criteria. In this paper, we formulate a novel clustering problem that aims at generating overlapping multihop clusters. Overlapping clusters are useful in many sensor network

Artificial Intelligence
Software and Communications

Novel reliability-based hybrid ARQ technique

In this paper we propose a novel technique for hybrid automatic repeat request (HARQ) systems where turbo codes are used as the forward error correction (FEC) techniques. This technique uses the histogram of the soft values generated by the turbo decoder to control the size and the contents of the retransmissions needed when the packet can not be decoded correctly. These soft values represent the

Artificial Intelligence
Software and Communications

Adaptive puncturing and rate selection in single-codeword turbo-coded OFDMA

This paper proposes using adaptive puncturing for rate-adaptive OFDMA systems utilizing turbo codes. The scheme is based on adaptively puncturing a Single Code Word (SCW) and hence adaptively changing the rate within the codeword. We compare the SCW against the Multiple Code-Words (MCWs) scheme where different rates are obtained by separate encoding, puncturing, and interleaving on a per-tile

Software and Communications

On the delay limited secrecy capacity of fading channels

In this paper, the delay limited secrecy capacity of the flat fading channel is investigated under two different assumptions on the available transmitter channel state information (CSI). The first scenario assumes perfect prior knowledge of both the main and eavesdropper channel gains. Here, upper and lower bounds on the secure delay limited capacity are derived and shown to be tight in the high

Software and Communications

Adaptive puncturing for coded OFDMA systems

A scheme is proposed for adaptively changing the code rate of coded OFDMA systems via changing the puncturing rate within a single codeword (SCW). In the proposed structure, the data is encoded with the lowest available code rate then it is divided among different resource blocks (tiles) where it is punctured adaptively based on some measure of the channel quality for each tile. The proposed

Software and Communications

Adaptive training-based collaborative mimo beamforming for multiuser relay networks

In this paper, we consider a cooperative relaying scenario with multiple sources transmitting to one or more destination nodes through several relay terminals. Each relay is equipped with multiple receive and transmit antennas. We assume that the relays can estimate their uplink (relay-destination) channels with enough accuracy and that they have access to the training sequences transmitted by the

Software and Communications

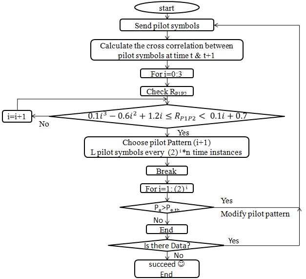
A new adaptive channel estimation for frequency selective time varying fading OFDM channels

In this paper a new algorithm for adaptive dynamic channel estimation for frequency selective time varying fading OFDM channels is proposed. The new algorithm adopts a new strategy that successfully increases OFDM symbol rate. Instead of using a fixed training pilot sequence, the proposed algorithm uses a logic controller to choose among several available training patterns. The controller choice

Software and Communications

On power control and frequency reuse in the two user cognitive channel

This paper considers the generalized cognitive radio channel where the secondary user is allowed to reuse the frequency during both the idle and active periods of the primary user, as long as the primary rate remains the same. In this setting, the optimal power allocation policy with single-input singleoutput (SISO) primary and secondary channels is explored. Interestingly, the offered gain

Software and Communications